山西运城通报“小区大门改为面馆”:面馆所在建筑非小区大门,开发商虚假宣传被罚80万

Connor 欧易交易所官网 2025-10-10 16 101

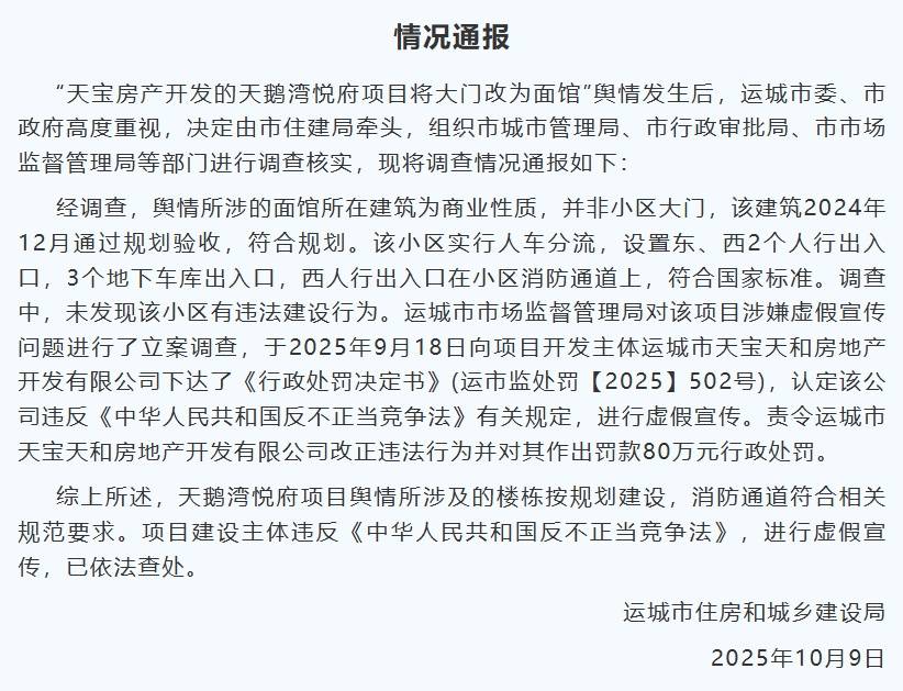
10月9日,山西运城市住房和城乡建设局发布情况通报。

“天宝房产开发的天鹅湾悦府项目将大门改为面馆”舆情发生后,运城市委、市政府高度重视,决定由市住建局牵头,组织市城市管理局、市行政审批局、市市场监督管理局等部门进行调查核实,现将调查情况通报如下:

经调查,舆情所涉的面馆所在建筑为商业性质,并非小区大门,该建筑2024年12月通过规划验收,符合规划。该小区实行人车分流,设置东、西2个人行出入口,3个地下车库出入口,西人行出入口在小区消防通道上,符合国家标准。调查中,未发现该小区有违法建设行为。

运城市市场监督管理局对该项目涉嫌虚假宣传问题进行了立案调查,于2025年9月18日向项目开发主体运城市天宝天和房地产开发有限公司下达了《行政处罚决定书》(运市监处罚【2025】502号),认定该公司违反《中华人民共和国反不正当竞争法》有关规定,进行虚假宣传。责令运城市天宝天和房地产开发有限公司改正违法行为并对其作出罚款80万元行政处罚。

综上所述,天鹅湾悦府项目舆情所涉及的楼栋按规划建设,消防通道符合相关规范要求。项目建设主体违反《中华人民共和国反不正当竞争法》,进行虚假宣传,已依法查处。

山西运城通报“小区大门改为面馆”:面馆所在建筑非小区大门,开发商虚假宣传被罚80万

此前报道>>

7月8日,网友爆料山西运城一小区的原规划大门位置变成饭店,大批业主聚集小区门前讨说法。

山西运城通报“小区大门改为面馆”:面馆所在建筑非小区大门,开发商虚假宣传被罚80万

展开全文

据业主介绍,小区开发商将原规划的大门私自租售给了一家售卖牛肉面的商户,业主进出小区需要走旁边的消防通道。

对此,运城市北城街道办事处工作人员表示已关注到此事,正在协调解决。另据现场一张开发商张贴的情况说明显示,对于小区大门改成商业区、私改图纸的情况,开发商已接受住建局和城管部门的的调查。待核查后,开发商会通报处理结果。

山西运城通报“小区大门改为面馆”:面馆所在建筑非小区大门,开发商虚假宣传被罚80万

7月9日晚,山西运城市住建局发布情况通报:

近日,针对运城天宝房产天鹅湾悦府部分业主在网上反映小区大门成为商业区一事,运城市住建局高度重视,迅速牵头成立由市行政审批管理局、市场监督管理局、城市管理局等部门组成的联合调查组,对群众反映问题正进行全面调查核实。根据调查结果,我们将依法依规处置,切实维护广大业主的合法权益。

山西运城通报“小区大门改为面馆”:面馆所在建筑非小区大门,开发商虚假宣传被罚80万

山西运城通报“小区大门改为面馆”:面馆所在建筑非小区大门,开发商虚假宣传被罚80万

编辑:叶知秋

审核:十月

【来源:九派新闻综合运城建设、大象新闻、此前报道】

评论

精彩评论