浙江瑞安“荒野求生”挑战赛被曝投喂选手、内定获奖者等问题 主办方回应|封面头条

Connor 欧易交易所官网 2025-11-14 20 101

封面新闻记者 叶海燕

捡木柴搭建庇护所、钻木取火、抓蚱蜢充饥……近期,国内几档荒野求生挑战赛频频冲上热搜,其中,也包括一档在浙江瑞安举办的东方荒野海岛求生赛。

11月12日,有多名东方荒野的退赛选手反映称,比赛存在赛事无资质、安全员配备不足、主办方私下投喂选手,以及有录音曝出内定下一期获奖人员等情况。情况到底如何?记者对此联系多方采访,展开详细调查。

有选手被私下投喂?

录音曝工作人员内定下期获奖人员

公开信息显示,东方荒野海岛求生赛于10月1日在温州瑞安北龙岛冬瓜屿举行。其中一名辽宁大连姑娘赵铁柱拿到季军,获奖7500元。目前,比赛仍在进行,还有2名男选手在岛上。

浙江瑞安“荒野求生”挑战赛被曝投喂选手、内定获奖者等问题 主办方回应|封面头条

10月1日选手登岛(图据赛事官方账号)

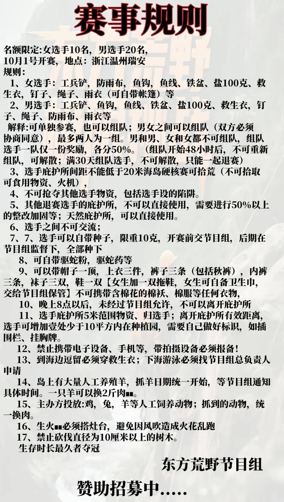
赛事设置方面,冠军可获5万元奖金,选手坚持满30天可获得6000元奖励,超出30天的部分,每天额外增加300元。根据比赛官方账号公布的赛事规则,比赛期间选手禁止拾取可食用物资,主办方在岛上投放鸡、兔、羊等人工饲养动物,选手抓到动物可换肉。

浙江瑞安“荒野求生”挑战赛被曝投喂选手、内定获奖者等问题 主办方回应|封面头条

展开全文

赛事规则(图据赛事官方账号)

11月12日,2号女选手杨又串告诉记者,她于10月15日因伤退赛。“中秋节前后,我亲眼看到其他选手的庇护所有鸡蛋和月饼,这不可能是打野获得的,很明显是节目组投喂。”杨又串表示,比赛期间她遇到生理期,找工作人员领取卫生巾时,曾被投喂面包,“但我当时拒绝了,我打野获得的物资充裕,我相信自己的实力。而且这样靠投喂的话,不叫荒野求生,比赛也没有意义。”

15号选手大树介绍,比赛期间每隔几天会有物资船过来,为工作人员提供生活所需。“我搭建的庇护所位置靠近海岸,有一天我看到物资船到了后,工作人员给一位已获奖女选手投喂矿泉水。按照比赛规定,这是绝不允许的。”

大树说,因家人出车祸,11月2日他主动退赛。当天中午取回上交给主办方的手机后,晚上和另一名退赛选手流浪来找主办方工作人员徐某,并记录下一段视频和音频,内容显示夜晚几人在一处岛内的建筑内,吃饭喝酒。“里面有三名当时仍在参加比赛的选手,两男一女。吃的东西也不是打野获得的,现场还有啤酒和白酒。”

从大树提供的音频中记者听到,主办方人员徐某号召大树、流浪以及三名仍在比赛的选手,参加下一期比赛,并表示“你们五个人来参赛,肯定不会亏待你们的。下期20万元的奖金,肯定是咱们自己人的。”

13日上午,记者就大树所反映某获奖女选手比赛期间接受投喂、与工作人员吃饭喝酒的情况,私信该女选手。截至发稿时,未收到回复。

13名安全员实际仅2人?

有女选手反映脚被烫伤后4天才送医

记者采访的5名退赛选手均反映,关于比赛的安全性,赛前主办方承诺岛上将有13名安全员,可到了10月1日上岛后,他们看到,正式的工作人员仅有负责人耿先生和工作人员徐某2人。“选手退赛后须等待主办方安排船只,无法立即下岛,在岛上给主办方当义工,否则就要交伙食费,一顿饭按50元计算。”

10月11日晚,女选手杨又串烧开水,不慎把盆踩翻,导致左脚被烫伤。“被烫伤后,特别痛,周围也没有工作人员和安全员。第二天有义工来拍摄,看到我的脚被烫伤了,就走了。第三天徐某过来,简单问了下情况,没有做任何处理。直到第四天,负责人发现我的伤情,告诉我比较严重,强制劝退了。”

浙江瑞安“荒野求生”挑战赛被曝投喂选手、内定获奖者等问题 主办方回应|封面头条

杨又串受伤的左脚(图据赛事官方账号)

10月15日,主办方联系船只将她送到瑞安的医院接受治疗。杨又串提供的诊断报告显示,入院时左脚深二度烫伤,因在野外生活,身上还出现了过敏性皮炎、湿疹和丘疹性荨麻疹。“我的伤完全是因为安全员配备不足才拖了几天,并且从我受伤至今,医疗费都是我自己垫付,主办方对我的伤情没有过问过。”

浙江瑞安“荒野求生”挑战赛被曝投喂选手、内定获奖者等问题 主办方回应|封面头条

杨又串的出院记录(受访人供图)

主办方回应:

没有承诺过有13名安全员

工作人员已经承认录音内容

就退赛选手们所反映的情况,记者采访了赛事总策划、负责人耿先生。耿先生介绍,比赛仍在进行中,他已于11月1日离岛,目前在舟山对接下一期比赛的场地。

关于比赛安全员配备,耿先生回应:“我从来没有承诺过有13个安全员,赛前选手单独来问我的时候,我说目前报名的安全员可能有13个,后来因为岛上环境恶劣,好几个人没有来,有的来了之后又走了。”他表示,岛上的工作人员不止他和徐某,还有一名摄影师、一名医护人员、一名主播。记者询问是否有专业的安全员时,耿先生回复“所有人都是一人兼多职”。

关于大树所提供的录音,控诉主办方投喂选手、内定下一期获奖名额。耿先生表示,“我听过录音,目前没有证据证明他们说的真实性。”约2个小时后,他又表示,“录音的事情,涉及的工作人员已经承认,目前正在调查取证是否投喂了其他人员。”对于内定获奖选手、分奖金是否知情?耿先生回复“你觉得我会把自己的钱,商量分给别人么?”

当地村干部:

荒野求生岛屿系私人承包养羊

比赛曾因选手家人报警被叫停

记者查询发现,瑞安北龙岛冬瓜屿归东山街道管辖。东山街道办事处工作人员表示,“冬瓜屿距离较远,开船过去都要1个多小时,岛上举办的荒野求生比赛我们没听说过,也不知情。具体可以问当地的村干部。”

随后,记者联系北龙村村支书蔡书记。他向记者介绍,冬瓜屿此前是个自然村,岛上居民只有几十户。2019年,被划分至北龙村管辖。近几年,岛上居民陆续迁出,无人居住。2023年,承包人沈先生与村里签下了为期三年的承包合同,承包下岛屿养羊。

对于东方荒野求生赛,蔡书记表示知道该项比赛,但与比赛主办方从未有过接触。“今年承包人说要在岛上举办比赛,口头说医生、救生员都有配备,关于赛事是否要经过相关部门的审批、许可,我大概问了一下,他说不需要。因为我也没有权力去阻止,就没有太过问了。”

他回忆,10月中旬,因一名参赛选手的家属长达十几天无法与其取得联系,于是报警。东山派出所民警找到该名参赛选手后,带离冬瓜屿,并叫停比赛。“20多天前,承包人告诉我岛上没有比赛选手了,只有四五个人在上面抓羊。”

选手大树称,他于10月下旬也得知比赛被叫停的消息。“我听负责人说的,当时他考虑让大家退赛,但后面比赛仍在照常进行。”而对于比赛中途被警方叫停,耿先生则表示,“我没有收到通知”。

浙江瑞安“荒野求生”挑战赛被曝投喂选手、内定获奖者等问题 主办方回应|封面头条

11月11日,主办方视频显示,22号选手幽灵仍在参赛

记者就相关情况致电东山派出所,接线民警以不便透露案情为由拒绝采访。

岛屿承包人:

与主办方是合作关系

比赛没有经过备案许可

东方荒野海岛求生赛官方账号的认证信息显示,主办机构为河南某泷网络科技有限公司。那么,该比赛是否经过相关部门的备案或许可?

耿先生称,“这种赛事,不需要文旅备案。相关的备案许可,岛屿承包人说他来办理,我把执行方案、安全预案都提前发给他了。”关于和沈先生的关系,他表示,“我们同属于赛事方,分工不同。”

而承包人沈先生否认了他的说法,“我不是赛事方,和他们就是一个简单的合作关系,他们上岛我也没收钱,想着大家互惠互利,他们搞比赛,顺带着能把我的岛宣传一下。”

沈先生说,赛前与主办方签署了安全承诺协议,关于赛事的一切安全事宜都由主办方负责,他有时帮忙用船运送选手上下岛。而比赛的举办,仅告知了村干部,并未获得政府部门的许可或备案。

(文中杨又串、大树、流浪均为选手比赛绰号)

评论

精彩评论